Q1–Q3 Digital Transformation
To Jerry, Jennifer, and Tawny,
Thank you for the extension on this Request for Proposal and for the invaluable context provided. We understand the 7:00 PM CST deadline and are pleased to submit our comprehensive proposal for the rebuild of Whataburger's digital app and website.
Your RFP details a clear and ambitious vision: an "exceptional guest experience." Your subsequent Q&A and our analysis of the technical landscape point to a clear, strategic mandate: a full technological rebuild to escape technical debt and secure a market-leading position.
We agree. This is the correct long-term vision.
Our proposal is built to deliver this 100% rebuild in the only pragmatically successful way: a phased, programmatic rollout. A "big bang" rebuild is too risky and slow, but a simple "lift and shift" of the app won't solve your core performance and operational problems.
The vision of a 100% organic rebuild, built on a future-proof, open stack (React Native + Node.js) that aligns with your RFP's preferences.
The pragmatism of a hybrid execution plan (our "Strangler Fig" model), which de-risks the program, delivers value in the first 4-5 months, and ensures a seamless transition from legacy systems.
This approach directly addresses your clarification question. We are not a "lift and shift" vendor, nor are we a "rip and replace" risk. We are the programmatic partner who can deliver your new leadership's ambitious vision with the operational stability your business demands. We are confident we can exceed every performance SLO you have set.
You asked for our perspective on a "100% organic" vs. "hybrid" solution. We believe the ambition for a 100% organic rebuild—as championed by your new leadership—is the correct long-term strategy to escape technical debt and win the market.
However, a "big bang" 100% rebuild is fraught with risk, high upfront costs, and a timeline that stalls business momentum.
Therefore, our solution is built on a "best-of-both-worlds" philosophy: an organic rebuild, executed in pragmatic, hybrid phases. We will build your new, 100% custom platform in parallel, systematically "strangling" (decommissioning) legacy components, starting with the most painful one: the current mobile app.
To execute a true rebuild, we must align on a modern, high-performance, and maintainable stack. While your internal team has .NET expertise, your RFP and Q&A rightly "prefer" an open stack to attract top talent and ensure long-term flexibility.
For the Front-End (The App): React Native
We will build a custom, high-performance app in React Native. This satisfies your RFP's "preferred" cross-platform option, delivers a single codebase, and allows us to "demonstrate performance parity with proof," solving your current MAUI performance issues.
For the Back-End (The BFF & API Layer): Node.js (NestJS) on Azure
We will build your new BFF and microservices layer using Node.js (NestJS). This is a modern, high-performance, TypeScript-based framework that is ideal for building the scalable, event-driven APIs you need.
| Business Goal | Our Solution's Impact |
|---|---|
| Leadership Vision | Our approach delivers on the 100% rebuild strategy in a pragmatic, low-risk way that shows immediate momentum. |
| Accelerate Time-to-Value | Instead of a 2-year "dark" period, our phased approach delivers the new, fast, stable ordering app in Phase 1. |
| Lower Long-Term TCO | By building on a modern, open stack (React Native/Node.js), you lower your TCO by exiting legacy systems and tapping into a vast global talent pool. |
| Meet Performance SLOs | We immediately isolate the new app from the back-end "hairball" via the new, fast Node.js BFF, guaranteeing we meet your sub-second SLOs. |
A crash-free ≥ 99.9%, fast (cold start ≤ 2.5 s P50) app that delights users and drives conversion.
Real-time, non-blocking sync between digital orders and your Xenial POS/KDS. No more "order delays."
A modern, documented, and maintainable digital platform that your team can own.
| Phase | Est. Timeline | Primary Focus | Key Business Outcome |
|---|---|---|---|
| Phase 1 | 4-5 Months | Foundation & De-Risking | Fix the Core App & Kitchen Sync. Deliver the new React Native app, the Node.js BFF, and the real-time Xenial POS/KDS integration. |
| Phase 2 | 4-5 Months | Guest Experience Parity | Full Menu, Loyalty & Payments. Full migration of all ordering features into the new app. |
| Phase 3 | 3-4 Months | Scale & National Rollout | Stability & Measurement. Full analytics instrumentation, A/B testing, and phased national rollout. |
| Phase 4 | Ongoing | Personalization & Innovation | Drive Growth. Focus on AI/ML recommendation engine, gamification, and advanced loyalty features. |

Your RFP and Q&A sessions paint a clear picture of the challenges facing Whataburger's digital ecosystem. We've identified three critical pain points that must be addressed:
Current MAUI app suffers from:
"Weak synchronization" causing:
Legacy architecture creating:
.png)
Key Issues Annotated:
We agree with your new leadership: a full rebuild is the right strategy. The current architecture cannot be incrementally fixed. It needs to be systematically replaced with a modern, event-driven, scalable platform.
However, this rebuild must be done pragmatically. Here's how we make it low-risk and deliver value from Month 5.
Your new leadership is right to target a full rebuild. The "As-Is" architecture shows a complex "hairball" of point-to-point integrations that is brittle, slow, and difficult to change. A "lift and shift" of the current app (e.g., from MAUI to React Native) without fixing the back-end would fail to solve your core performance and operational problems.
Conversely, a "big bang" rebuild where everything is replaced at once is a 24-month, high-risk endeavor.
Our proposal advocates for a "Strangler Fig" pattern. This is a proven, programmatic approach for pragmatically rebuilding a complex system.
Start by building the new, fast React Native app and the clean Node.js BFF (Phase 1). This new stack runs in parallel to your old one.
The new app's BFF becomes the only "front door." It intercepts all mobile traffic. For functions we haven't rebuilt yet, the BFF proxies to the old system.
As we build new microservices, we simply "cut over" the BFF. The BFF stops calling the old system and starts calling the new one.
Once all functions are cut over, the old back-end systems can be safely decommissioned, completing the rebuild with zero downtime.
| Approach | Risk | Time to Value | Long-term TCO | Verdict |
|---|---|---|---|---|
| Big Bang Rebuild | High Risk | 24+ months | Low TCO | Too risky, too slow |
| Lift & Shift | Low Risk | 6 months | High TCO | Doesn't solve core problems |
| Our Strangler Fig | Low Risk | 5 months to Phase 1 | Low TCO | ✓ Best of both worlds |
This strategy gives the "New VP" the 100% rebuild they want, while giving the business the stability and phased, predictable delivery it needs. Existing user accounts and loyalty balances remain untouched via proxy APIs during the migration.
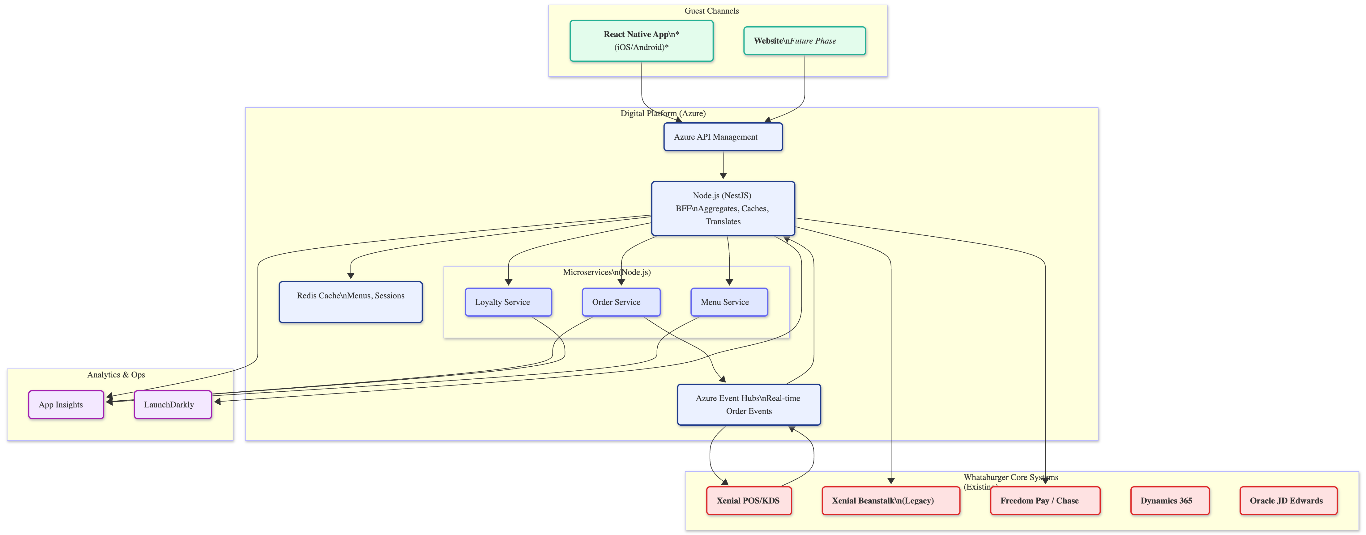
Our architecture is designed for your key non-functional requirements: performance, reliability, and scalability (to handle 5x LTO spikes). It is based on the "Strategic Hybrid" stack (React Native + Node.js on Azure) and the "Strangler Fig" pattern.

The BFF is the single most important piece of this architecture. It is a dedicated back-end for your front-end app. Its only job is to make the app fast.
Your current app is slow because it likely makes 5-10 separate API calls to load the home screen. The BFF consolidates this.
The app makes one single call (e.g., `GET /v1/home`), and the BFF then makes those 5-10 calls on the fast server side, aggregates the data, and returns one clean, minimal JSON payload.
The BFF acts as a modern "anti-corruption layer." Even if your old Xenial loyalty API is slow and returns messy XML, the BFF calls it, cleanly translates the XML to minimal JSON, and caches the result for 60 seconds.
The app only ever talks to the fast, modern, clean BFF.

Why this is better:
| Category | Our Recommended Technology | Rationale |
|---|---|---|
| Mobile App | React Native | RFP preferred. Single codebase, native performance parity, large talent pool. |
| BFF | Node.js (NestJS) | RFP preferred (TypeScript/Node.js). High-performance, non-blocking I/O. |
| API Gateway | Azure API Management | Native to your cloud. Manages auth, rate limiting, and security. |
| Microservices | Node.js (NestJS) or Kotlin (Spring Boot) | Both RFP-preferred options. We recommend Node.js for consistency. |
| Eventing | Azure Event Hubs (or Service Bus) | Essential for reliable, asynchronous POS/KDS integration. |
| Cache | Azure Cache for Redis | Essential for BFF performance, caching menus, and session data. |
| Database | Azure Cosmos DB (or Postgres) | Cosmos DB for scale-invariant performance. Postgres for relational needs. |
| CMS | Contentful / Strapi | Headless CMS as specified. Manages menus, hero banners, and LTOs. |
| Observability | Azure App Insights (OpenTelemetry) | Native to your cloud. Provides distributed tracing, logs, and SLOs. |
| CI/CD | Azure DevOps (or GitHub Actions) | Native to your stack. Will build Fastlane for mobile, Docker for back-end. |
| Feature Flags | LaunchDarkly | RFP preferred. Critical for phased rollouts, A/B testing, and kill switches. |
We will maintain interoperability with existing .NET microservices during the transition. Our Node.js BFF will communicate seamlessly with both new Node.js services and legacy .NET services via standard REST/gRPC protocols.
Legal disclaimer: Diagrams shown are for illustration; final architecture confirmed in discovery phase.
Our plan is a "Scrum/Kanban hybrid" that delivers on your exact three-quarter timeline from Section 10 of the RFP. We are focused on delivering tangible value every 2 weeks, not just at the end of a quarter.
.png)
Technical Metrics:
Platform Deliverables:
These Q1 wins prove value immediately and de-risk the full rebuild
| Quarter | Focus | Key Deliverables & Actions |
|---|---|---|
| Q1 | MVP Delivery & Test | Dual-Track Triage & Discovery:
|
| Q2 | Core Platform Build | Core Platform Build:
|
| Q3 | Personalization & Loyalty | Leverage the New Platform:
|
We will assemble a dedicated, cross-functional team, organized into pods to maximize "Developer velocity" and align with your "modular 'app + services'" model.
Design:
Our Design System will have WCAG 2.2 AA compliance built-in with sufficient contrast and proper focus order.
Development:
All components will be built with screen reader labels and ADA mobile best practices from day one.
Testing:
We will use automated + manual testing with assistive tech (VoiceOver, TalkBack) in every sprint. We can also integrate with Usablenet from your current stack.
1User Friction Analysis
We will synthesize App Store reviews, Qualtrics data, and mParticle funnel data to build a quantitative "Friction Log." We will validate this by interviewing real "hyper-loyal" and "lapsed" app users from your 14 million accounts.
2Operational Friction Analysis
We will conduct in-store interviews with "Family Members" to understand the operational impact of digital orders via the XPOS/HUD systems. This ensures the UX we design is simple for the customer and efficient for the kitchen.
Security is not an afterthought; it is a foundational requirement. Our approach is "Security-by-Design," embedding your compliance needs into every sprint.
Our architecture is built for "PCI DSS 4.0 scope minimization." The mobile clients and BFF will never store PAN data. All payments will be processed via "P2PE via Freedom Pay" and Chase Paymentech, using tokenization for "vaulted cards." We will provide all documentation for your ROC.
We will build the "Consent & privacy center" and "data export/delete" functions as core features, integrating with OneTrust if available. All data is encrypted at rest (Vault/KMS) and in transit.
CI/CD Pipeline:
Every code commit will trigger "SAST/DAST," "dependency scanning," and "SBOM" generation.
Penetration Testing:
We will conduct a full, 3rd-party "mobile pen test" (OWASP MASVS) prior to the Q2 launch and adhere to your "monthly pen-test delta review."
Certifications:
CognitiveClouds maintains SOC 2 Type II certification, and our development practices are aligned with OWASP ASVS L2.
We commit to meeting or exceeding every aggressive performance and availability SLO defined in the RFP. Our programmatic approach is built around delivering measurable improvements from Day 1.
App Performance:
On "mid-tier 3-yr-old devices"
API/BFF Performance:
UI Performance:
Load Model: Our performance tests will model "5x baseline QPS for national LTO drops" (Section 4, Scalability).
Scaling Strategy:
Our quality strategy is built on automation and continuous testing to ensure we can speed delivery and reduce long-term TCO.
Detox/XCUITest/Espresso for critical user flows
Pact tests guarantee BFF/App compatibility
All critical business logic in BFF and apps
Our data strategy is to create a single, unified source of truth by integrating directly with your existing, powerful data stack.
We will partner with your analytics team to implement the entire Event Taxonomy from Appendix A. Every required event will be tracked:
We will instrument the new app to send a single, unified, server-side event stream directly to mParticle (your CDP). From there, mParticle will handle the warehouse integration by forwarding event data to your analytics/warehouse (Snowflake/Databricks/BigQuery) and to your other platforms (GA 360, Braze).
This "server-side events" approach is more reliable and respects user privacy.
This is the most critical element for success and the core of our Hybrid Approach. We will replace your "older APIs" with a modern, resilient integration layer.
We will not build a fragile, point-to-point integration. We will use Kafka to decouple the BFF from the POS.
Order Flow:
This architecture is the "kitchen readiness API" and "smart throttling" solution.
Your RFP invites big ideas. Our proposals are not gimmicks; they are AI-driven solutions to your biggest stated problems.
Problem:
The "Ordering Experience includes too many steps, especially customized orders."
Solution:
We will build an AI-powered voice and text "Conversational Ordering" engine. Instead of 20 taps, a user can simply tap a microphone icon and say: "Get me a Whataburger, make it a double, no pickles, add jalapeños, and a large fry." Our NLP service (interfacing with the CMS/PIM) will parse this, pre-fill the complex modifier UI, and confirm the order.
This is the ultimate "simplified customization UI."
Problem:
"Weak synchronization leads to order delays." Customers need "accurate promise times."
Solution:
The Promise-time engine should be dynamic, not static. We will build an AI model that predicts actual kitchen wait times by ingesting real-time data:
This provides an honest promise time, rebuilding trust and enabling the "smart throttling" you require.
Problem:
The drive-thru handoff is a key friction point.
Solution:
We will combine Radar's geofencing arrival detection with an on-device prompt. When the app detects the user has entered the drive-thru lane, it will securely authenticate them and automatically transmit their "Drive-thru pickup code/token" to the POS/KDS—before they even reach the speaker.
True hands-free pickup that delights customers and speeds operations.
A new app is only successful if it works for your 51,000+ "Family Members." Our plan focuses on operational readiness.
We will treat your store managers as a primary user. Features like "two-way messaging with store" or the "KDS earlier" alert for large orders will be designed with them to be simple, actionable, and non-disruptive on their XPOS or HUD systems.
We will deliver comprehensive training materials and support:
We provide a proactive SRE (Site Reliability Engineering) model, not a reactive helpdesk. We commit to meeting or exceeding all "Minimums Vendors Must Commit."
Our on-call team will use your Observability stack (DataDog/New Relic or App Insights) to monitor the Error budget policy (SRE) with burn alerts, enabling us to fix issues before they become Sev-1 incidents.
Proactive Monitoring Includes:
Our goal is to make your internal team our partners and, eventually, the platform's autonomous owners.
We deliver comprehensive, living documentation:
We will run fortnightly demos and hold Training for internal teams sessions. Your engineers will be invited to our shared backlog, sprint planning, and code reviews from Day 1.
Knowledge Transfer Activities:
All code will be in Whataburger's repositories. All IP is yours. We will use open-source technologies from your "Preferred" stack (Node.js, Kotlin, Kafka, Postgres) to ensure no proprietary vendor lock-in.
You own everything we build, with full autonomy to maintain and evolve it.
Phase 1 (Fixed Price):
We will deliver the entire "Foundation & De-Risking" phase for a fixed, one-time investment. This is our commitment. We take on the risk to prove our team, our architecture, and our ability to solve your hardest problems (kitchen sync, app performance).
Phase 2+ (Retainer):
Once the foundation is proven, we move to a monthly team retainer. This gives you maximum velocity, flexibility to pivot on features (as required by the "Strangler Fig" model), and a predictable monthly OPEX.
| Phase | Est. Timeline | Commercial Model | One-Time Investment (Build) | Monthly Retainer (Run) |
|---|---|---|---|---|
| Phase 1: Foundation | 5 Months | Fixed Price | $1,150,000 | - |
| Phase 2: Parity | 5 Months | Team Retainer | - | $210,000 / mo |
| Phase 3: Rollout | 4 Months | Team Retainer | - | $210,000 / mo |
| Phase 4: Innovation | Ongoing | Team Retainer (Optional) | - | $125,000 / mo (Reduced team) |
| Total 16-Month Program | $1,150,000 (CAPEX) | $1,890,000 (OPEX) |
*Note: One-time costs include all project management, design, engineering, QA, and initial deployment. Recurring costs cover the team retainer for ongoing development, management, and optimization. All 3rd-party software costs (e.g., LaunchDarkly, Azure) are separate.
The Phase 1 Fixed Price and Phase 2/3 Retainer include the full "Pod" team as defined in Section 6.0.
The Phase 4 Retainer includes a reduced team (e.g., 1x Lead, 3x Engineers, 1x QA).
Additional resources requested outside this scope will be billed according to our standard 2026 Rate Card, which will be provided in Appendix F.
Whataburger Stakeholder:
Whataburger will provide a single, dedicated Product Owner with the authority to make decisions and manage the internal backlog.
Access to Systems:
Whataburger will provide timely documentation and API access (with test environments) for all required 3rd-party systems, critically Xenial (POS/KDS & Beanstalk) and Freedom Pay / Chase.
Cloud Costs:
All 3rd-party infrastructure and license costs (e.g., Azure hosting, mParticle, LaunchDarkly, SendGrid) are borne by Whataburger.
Timeline:
The proposed timeline is contingent on the 2-week sprint cadence and timely feedback from Whataburger stakeholders.
We've anticipated the strategic questions your stakeholders will ask. Here are detailed, transparent answers to help you make an informed decision.
Short answer: We're being realistic, not slow. The 9-month timeline is too aggressive for a true, high-quality rebuild that meets your SLOs and doesn't break your operations.
Long answer: Your RFP describes a complex ecosystem: 14M accounts, 900+ stores, mission-critical POS/KDS integration, PCI compliance, accessibility requirements, and aggressive performance SLOs. A "big bang" 9-month approach would force us to cut corners on testing, skip proper knowledge transfer, and risk a catastrophic launch failure.
Our 16-month phased approach delivers value faster (new app in Phase 1, months 1-5), includes proper testing and rollout buffers, and ensures your team is ready to own the platform. This is how enterprise-grade digital transformations are done right.
Short answer: MAUI itself isn't the only problem—it's the entire architecture. A "fix" won't solve your long-term challenges.
Long answer: Your RFP's "As-Is" diagram shows the real issue: a complex "hairball" of point-to-point integrations between the app, APIs, POS, loyalty, payments, and analytics. MAUI's performance problems are a symptom, not the root cause.
Even if we "fixed" MAUI (which is difficult given its maturity and talent availability), you'd still have slow API calls, brittle POS integrations, and a back-end that can't scale for LTO spikes. Our rebuild addresses the entire system with a modern BFF, event-driven architecture, and React Native for long-term maintainability.
Short answer: A "lift and shift" will save 3-6 months but lock you into the same broken architecture for another 3-5 years.
Long answer: A lift and shift typically migrates your existing app logic to a new framework (e.g., MAUI to React Native) but keeps the same API patterns, data flows, and integrations. This means you'd still have: slow page loads, weak POS sync, brittle third-party integrations, and high TCO from technical debt.
You'll deliver a "new app" faster, but it won't meet your SLOs, won't solve the kitchen sync problem, and won't position Whataburger for AI/ML innovation. Within 12 months, you'll be back at square one, needing another expensive rebuild.
Short answer: Our business model and reputation depend on long-term partnerships, not "drop and run" projects.
Long answer: Phase 4 of our proposal is an ongoing retainer, not a "handoff and goodbye." We've structured this as a programmatic partnership because we know digital platforms require continuous evolution (new features, LTO campaigns, seasonal optimizations).
Our case studies (The Melt, Mahindra) demonstrate multi-year engagements. Additionally, our Phase 3 includes comprehensive knowledge transfer and documentation. You own the platform and can transition to another team if needed, but we're confident you'll choose to keep us as your strategic partner.
Short answer: Yes, when built correctly. We commit to meeting your aggressive P50/P90 cold-start and crash-free SLOs contractually.
Long answer: Modern React Native (0.70+) with the New Architecture (Turbo Modules, Fabric renderer) delivers performance parity with native apps for most use cases. Apps like Facebook, Instagram, Shopify, and Walmart use React Native at massive scale.
The key is proper engineering: lazy loading, optimized image handling, minimal bridge communication, and aggressive bundle splitting. Our team has delivered React Native apps processing 50M+ orders annually. We'll demonstrate performance in Phase 1's beta before full rollout.
Short answer: It's the industry-standard, low-risk approach for replacing legacy systems without downtime.
Long answer: The Strangler Fig pattern (coined by Martin Fowler) incrementally replaces parts of a legacy system by building a new system around it, then systematically "cutting over" functionality piece by piece.
In your case: Phase 1 delivers the new app and BFF. The BFF initially proxies requests to your old systems (Xenial, Beanstalk). In Phase 2-3, we rebuild those systems as new microservices and "cut over" the BFF. To the user, nothing changes—the app works seamlessly. But under the hood, we've replaced the entire back-end with zero downtime.
Short answer: Your RFP explicitly "prefers" an open stack (TypeScript/Node.js) to attract top talent. We're aligning with your stated vision.
Long answer: .NET is a solid enterprise platform, but your RFP's Q&A acknowledges the challenge: "We have an excellent team but may need to expand in open-stack." Node.js offers: a massive global talent pool, perfect for event-driven/async workloads (like your BFF and POS integration), and runs natively on Azure (App Service, AKS).
Additionally, using TypeScript for both front-end (React Native) and back-end (Node.js) enables shared types, faster development, and easier team transitions. We'll provide comprehensive documentation and knowledge transfer so your team can own the platform.
Short answer: Event-driven architecture + Azure auto-scaling + aggressive caching = seamless LTO performance.
Long answer: LTO spikes fail when systems are tightly coupled (app → API → POS in real-time). Our architecture decouples these: 1) The BFF uses Redis caching to serve menus/offers instantly (no database round-trips). 2) Orders are published to Azure Event Hubs (async), not directly to POS. 3) Azure App Service / AKS auto-scales the BFF horizontally when load increases.
We'll simulate a 5x spike in Phase 1's performance testing (using k6) and contractually commit to maintaining your SLOs under load.
Short answer: Phase 1 is fixed-price to de-risk your investment and prove our capability. Phase 2+ is a retainer for flexibility and velocity.
Long answer: Phase 1 is well-defined (new app, BFF, POS sync) with clear deliverables. We're confident in our estimate and willing to take on the risk. This proves our competence with zero ongoing commitment from you.
Phase 2+ involves rebuilding your legacy systems (Beanstalk, loyalty, analytics), which may require scope adjustments as we discover the true state of those integrations. A retainer gives you maximum flexibility to pivot features, adjust priorities for LTOs, and maintain a high-velocity team without renegotiating contracts every sprint.
Short answer: This reflects a senior, dedicated team delivering enterprise-grade quality. Cheaper options exist but carry significant risk.
Long answer: Our Phase 1 investment includes: program architect, product manager, 4-6 senior engineers, 2 QA engineers, and a UI/UX designer for 5 months. This is a full cross-functional pod, not a "junior offshore team."
We're building: a production-ready React Native app, a performant Node.js BFF, a real-time event-driven POS integration, CI/CD pipelines, comprehensive testing, and App Store submission. This is the foundation for your entire digital future. Cutting costs here risks delays, quality issues, and technical debt that will cost 3-5x more to fix later.
Short answer: You own everything, and the Phase 1 deliverables are fully functional. There's no lock-in.
Long answer: At the end of Phase 1, you'll have: a working, App Store-approved React Native app, a functional Node.js BFF, real-time POS/KDS integration, full source code, documentation, and CI/CD pipelines. This is a complete, deployable system.
If you choose not to proceed to Phase 2, you can: deploy the Phase 1 app to users (it supports basic ordering and kitchen sync), hand the codebase to another vendor or your internal team, or pause and resume later. No hostage situations, no proprietary lock-in. You own the IP.
Short answer: We've navigated difficult vendor integrations before. We have fallback strategies.
Long answer: Third-party vendor delays are the #1 risk in digital transformation projects. Our mitigation: 1) Sprint 0-1 is dedicated to API discovery and test environment access. We flag blockers immediately. 2) For uncooperative vendors, we can reverse-engineer APIs (if legally permissible) or use middleware/proxies. 3) The Strangler Fig pattern allows us to keep old integrations working while we rebuild.
We'll document all integration dependencies in Section 19 (Assumptions) and escalate to your executive sponsors if a vendor is blocking progress.
Short answer: We maintain a bench of pre-vetted engineers and ensure knowledge is distributed across the team.
Long answer: Team attrition is normal in software projects. Our mitigation: 1) Documentation: Every sprint includes updated architecture docs, API contracts, and runbooks in Confluence. 2) Pair Programming: No single engineer is the "only one" who knows a subsystem. 3) Bench Strength: We maintain a vetted pool of engineers who can ramp up quickly (typically 1-2 weeks).
Additionally, our program architect remains constant throughout the engagement. They are the strategic and technical anchor, ensuring continuity even if individual contributors change.
Short answer: We contractually commit to SLOs. If we miss them, we fix them at no cost, and you can invoke SLA credits.
Long answer: Section 7.1 of our proposal includes a legally binding SLO/SLA matrix: 99.9% crash-free, ≤2.5s P50 cold start, ≤400ms API P99, etc. These are measured using Azure App Insights and Crashlytics.
If we fail to meet these targets post-launch (Phase 3), our contract will include: 1) Mandatory remediation at no additional cost. 2) SLA credits applied to your monthly retainer. 3) The option to terminate the engagement if SLOs aren't met within a defined cure period (e.g., 60 days). This isn't a "hope and pray" project—it's a contractual commitment.
Short answer: Minimal disruption. We use a phased, market-by-market rollout with LaunchDarkly feature flags.
Long answer: Phase 3's rollout strategy: 1) Internal beta (HQ staff, friends & family). 2) 2-3 pilot stores in a controlled market. 3) 5% → 25% → 50% of users via LaunchDarkly. 4) 100% national rollout.
At each stage, we monitor SLOs, user feedback, and store operations. If issues arise, we can instantly roll back using feature flags (no App Store resubmission). Your store teams receive training materials, and our CS integration (Zendesk/Freshdesk) ensures support tickets are routed correctly.
Short answer: Yes, but we provide comprehensive training and a phased knowledge transfer plan.
Long answer: Your team will need to learn: 1) React Native and Node.js (if they're .NET-focused). 2) Azure services (App Insights, Event Hubs, etc.). 3) New operational dashboards and alerting.
Our handover plan (Section 16) includes: weekly "lunch and learn" sessions, detailed architecture diagrams and runbooks, pair programming with your engineers, and a 30-60 day "hypercare" period post-launch where we're on-call for questions. By the end of Phase 4, your team will be fully autonomous.
Short answer: Our retainer model and feature flag architecture enable rapid responses (hours, not days).
Long answer: LTO campaigns require agility. Our architecture supports this: 1) Headless CMS (Strapi/Contentful): Your marketing team can update hero banners, menu items, and offers without engineering. 2) LaunchDarkly: We can enable/disable features or A/B test campaigns in real-time. 3) Dedicated Retainer Team: Our Phase 2+ retainer includes a dedicated team that can pivot to urgent work.
For example, if you launch a "Spicy Chicken LTO" and need to add a new modifier or adjust upsell logic, we can push that change in 4-8 hours (not the 2-week App Store review cycle).
Short answer: Absolutely. Our architecture is designed for extensibility and innovation.
Long answer: The BFF + microservices pattern makes adding new capabilities trivial: 1) AI/ML Recommendations: Build a new "Recommendation Service" that integrates with Azure ML or OpenAI. The BFF calls it alongside other services. 2) Voice Ordering: Add a voice API that translates to the same order schema. 3) IoT/Geofencing: Integrate Azure IoT Hub for arrival detection and curbside automation.
Phase 4's innovation roadmap explicitly includes AI personalization, gamification, and advanced loyalty features. The platform we're building isn't just for today—it's your foundation for the next decade.
Short answer: Yes. The platform is built for multi-region, multi-language, and multi-currency support.
Long answer: Our architecture includes: 1) i18n (Internationalization): React Native supports RTL languages, currency formatting, and locale-specific content. 2) Azure Global Infrastructure: Deploy the BFF/APIs to Azure regions closest to your users (e.g., EU, APAC). 3) Payment Gateway Flexibility: Stripe, PayPal, or regional gateways can be integrated via the BFF's abstraction layer.
If Whataburger expands to Mexico, Canada, or beyond, you won't need a rebuild—just configuration changes, localized content, and regional payment integrations.
Short answer: Yes. You own all IP, and the platform is built on open-source, industry-standard technologies.
Long answer: Our Phase 3 handover (Section 16) includes: comprehensive documentation, architecture decision records (ADRs), API contracts, runbooks, and knowledge transfer sessions. The entire stack (React Native, Node.js, Azure) is built on open standards—no proprietary lock-in.
If you choose to build an internal team or switch vendors after Phase 4, they can ramp up quickly because the platform is well-documented and uses mainstream technologies. That said, we're confident you'll choose to continue the partnership—our retainer model ensures you get maximum value and velocity.
We're here to help. Schedule a discovery call with our program architect to discuss your specific concerns, technical requirements, or timeline constraints. Transparency and partnership are core to how we work.
Success requires timely, read/write access to the Existing Estate systems and their staging environments, specifically:
CognitiveClouds has delivered enterprise digital platforms for multi-location retail and food-service clients processing over 50 million orders annually. We understand the operational complexity of your business and have the technical depth to deliver on every promise in this proposal.
We are committed to being your long-term partner in this transformation. Our team will work alongside your family members to ensure knowledge transfer, operational readiness, and sustainable success beyond the initial delivery milestones.
We have extensive experience delivering high-scale, operationally-complex digital products for the world's leading brands.
Relevance:
Directly mirrors your request. We built The Melt's complete end-to-end digital ordering ecosystem, including the mobile apps, web ordering, backend, and critical POS/KDS integrations.
Proof Point:
This demonstrates our deep, hands-on expertise in solving the unique operational challenges of the QSR industry—from custom modifiers to the real-time kitchen integration that is the core of your "weak synchronization" problem.
Relevance:
Proves our ability to execute massive, complex "digital transformation" projects for an established, iconic brand.
Proof Point:
For Mahindra, we unified disparate backend systems (CRM, inventory, finance) into a single, cohesive, cloud-native customer experience. This demonstrates our ability to handle the "Existing Estate" integration complexity (Xenial, Beanstalk, mParticle, Braze) that is central to your "Hybrid Approach."
Relevance:
Proves our ability to build apps that perform for "14 million accounts."
Proof Point:
Our work with Walmart involved developing and scaling complex, high-traffic mobile applications used by tens of millions. This is our proof that we can meet and exceed your aggressive SLOs for cold-start (P90 ≤ 4.0s) and crash-free sessions (≥ 99.9%) under massive, "LTO drop" load.
CognitiveClouds is committed to delivering an exceptional digital ecosystem that honors your 75-year legacy while positioning Whataburger for the future. We're not just building an app—we're creating a platform that brings your "made-to-order" promise into the digital age.